首页
新闻中心
公司新闻
行业动态
新品发布
产品中心
进销存财务一体化
生产管理
进销存软件
客户管理
网店管理系统
订货商城系统
移动应用
服装、汽配、母婴行业
管家婆手机版
服务中心
服务条例
防伪查询
服务热线
常见问题解决方案
客户案例
产品制造
五金建材
食品行业
服装鞋帽
百货、日化
机械、设备
数码、通讯
汽修、汽配
关于我们
公司介绍
荣誉证书
资质荣誉
培训风采
视频介绍
联系我们
联系我们
在线留言
首页
新闻中心
公司新闻
行业动态
新品发布
产品中心
进销存财务一体化
生产管理
进销存软件
客户管理
网店管理系统
订货商城系统
移动应用
服装、汽配、母婴行业
管家婆手机版
服务中心
服务条例
防伪查询
服务热线
常见问题解决方案
管家婆年结存
客户案例
产品制造
五金建材
食品行业
服装鞋帽
百货、日化
机械、设备
数码、通讯
汽修、汽配
关于我们
公司介绍
荣誉证书
资质荣誉
培训风采
视频介绍
联系我们
联系我们
在线留言
热门教育
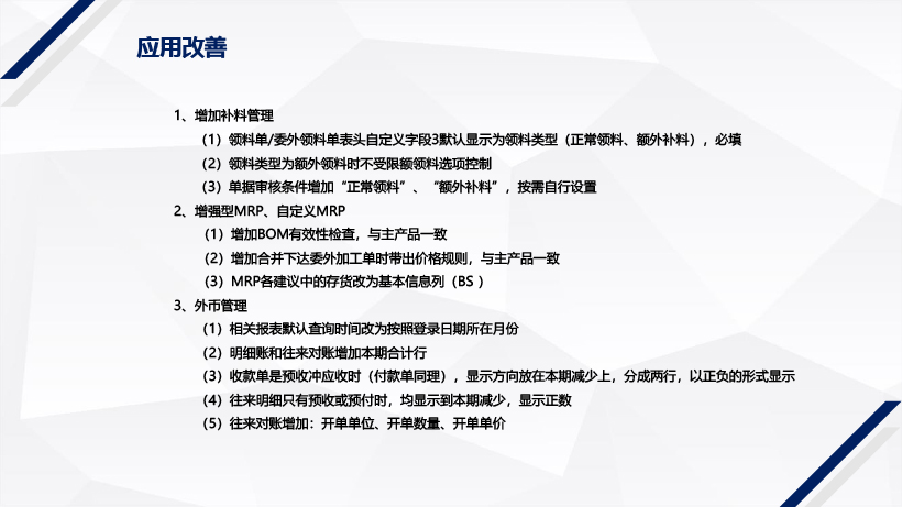
2017年管家婆软件年结存通知
关于爱普生针式打印机不能打印的解决方法
管家婆软件远程登录连接失败的原因和解决方案
管家婆软件年结存
以”智“增效,强化快消品行业多元场景
上一新闻:
仓库管理用什么软件?
下一新闻:
带进销存的财务软件,进销存+财务一体化管理系统
关于我们
扫一扫,关注我们最新消息
联系我们
0731-85138366
工作时间:周一至周六 8:30-17:30
手机:17788974026
邮件:csgrasp@163.com
地址:湖南长沙市芙蓉区车站北万象新天企业公馆5栋509
底部导航
新闻中心
产品中心
服务中心
客户案例
关于我们
联系我们
“志尚软件”全称为湖南新志尚信息技术有限公司,公司创始人与核心管理层致力软件行业数十年,从事信息化管理岗位员工工龄人均7年+,有着丰富的企业管理案例实施经验,因多年以来的耕耘与努力,在行业内开始初露锋芒,经成都任我行软件股份有限公司考核,成为长株潭地区首家管家婆软件5S体验中心,通过专业化的服务、标准化的形象,为客户带来高体验度、超预期的信息化管理服务。我们有理由相信,客户的选择不仅仅是因为我们安全、稳定的产品,更有我们真诚、热情、实实在在帮助客户解决问题的服务态度,成为名副其实的五星级代理商。
湖南新志尚信息技术有限公司
版权所有
湘ICP备16004768号-1
首页
拨号
产品
联系